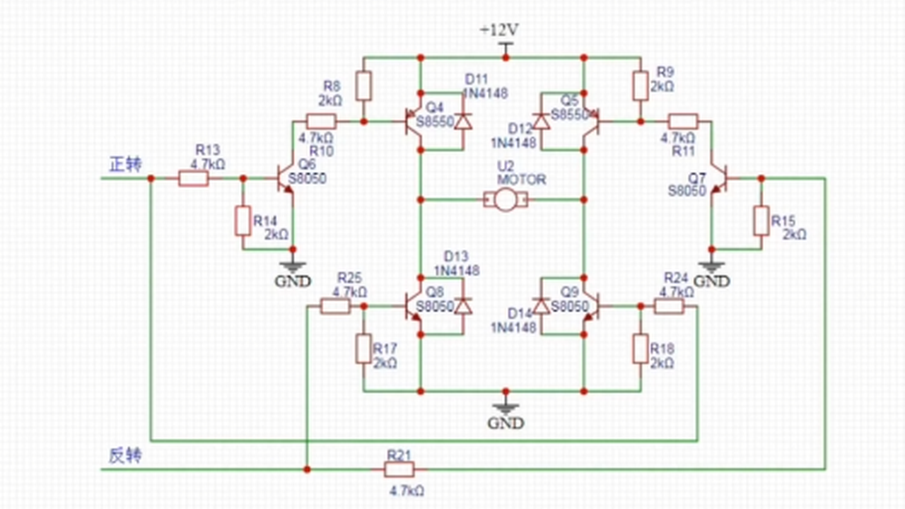
H桥电路干啥用?为什么这么多三极管?来看下H桥驱动电机原理
H桥电路干啥用?为什么这么多三极管?来看下H桥驱动电机原理
1.40万次播放

万一严选
用户 4153 | 热度 4.02万推荐小视频
{{item.title == '' ? GetTimeFormat(item.addtime): item.title }}
发布时间:{{GetTimeFormat(item.addtime)}}微赞提供技术支持
长按关注

关注后可收到更多小视频内容
小视频详情
H桥电路干啥用?为什么这么多三极管?一起来看下H桥驱动电机原理