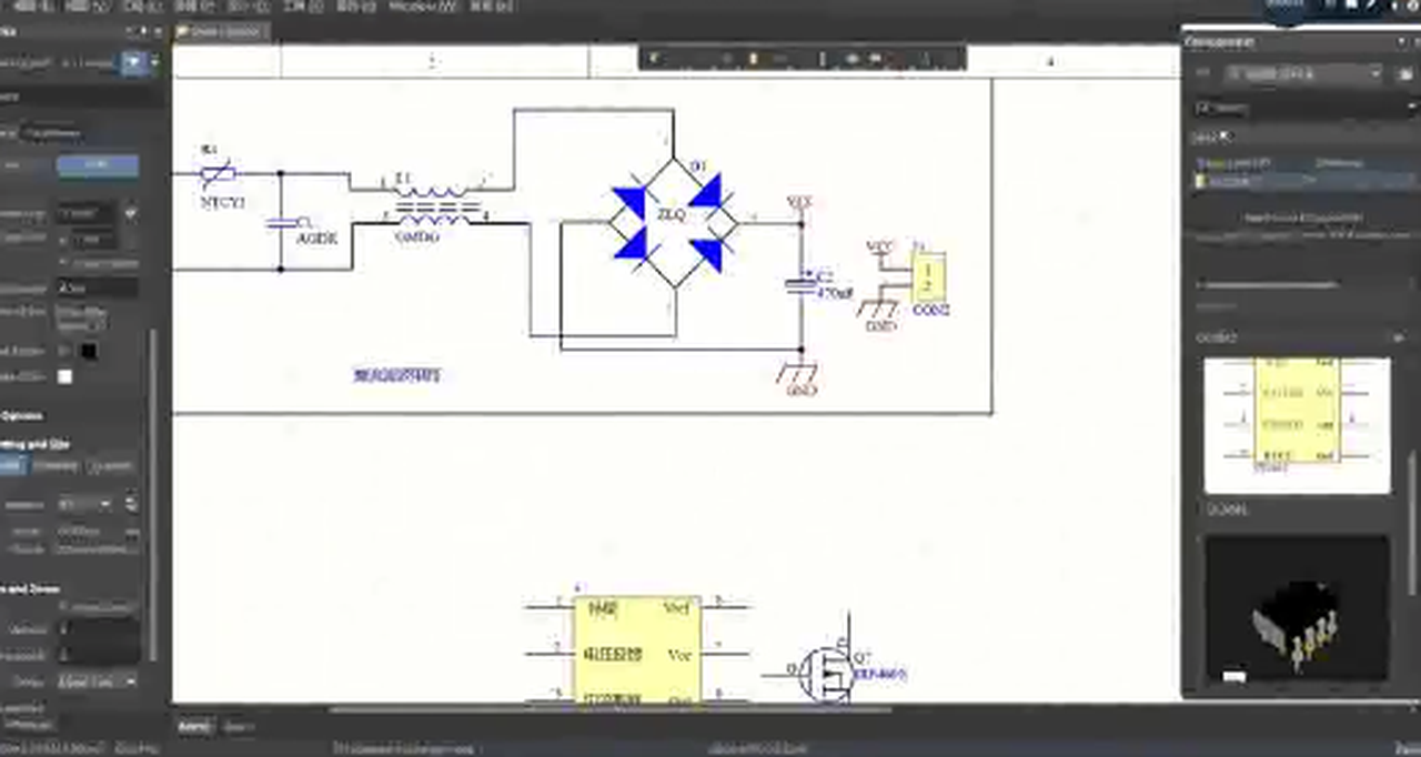
电源管理芯片UC3842控制部分的绘制
电源管理芯片UC3842控制部分的绘制
3433次播放

万一严选
用户 4153 | 热度 4.02万推荐小视频
{{item.title == '' ? GetTimeFormat(item.addtime): item.title }}
发布时间:{{GetTimeFormat(item.addtime)}}微赞提供技术支持
长按关注

关注后可收到更多小视频内容
小视频详情
跟我一起学开关电源(四)电源管理芯片UC3842控制部分的绘制